Pick-Up Order Feature Design

Product Expansion Strategy Mockup
Overview

The Andy's Custard Frozen app currently does not offer online ordering, creating friction for today’s mobile-first customers.

UX Design Product Strategy Mobile-First High Fidelity
Problem

The Challenge

The challenge was to design a new feature that meets the needs of mobile users, addressing frustration caused by limited convenience, lack of personalization, and inefficient ordering processes.
Over 60% of web traffic originates from mobile devices, and nearly 70% of restaurant customers who prefer digital ordering feel frustrated because the lack of a digital experience limits convenience, personalization, and operational efficiency.

Nearly 70% of restaurant customers who prefer digital ordering feel frustrated by the lack of a mobile experience.
Challenge

Competitive Analysis

Understand how leading brands in the fast-food and quick-service industry approach mobile ordering, feature prioritization, and user flows is essential.

Competitive Analysis Chart

Click to expand competitive analysis.

Pain Points

A Qualitative Review Analysis revealed that complaints centered around three key areas:

  • An absence of online ordering.
  • Persistent authentication problems.
  • A lack of intuitive UI/UX design.
Solution

Wireframes

Wireframes

Click to expand wireframes.

High-fidelity Wireframes

Click to expand high-fidelity.

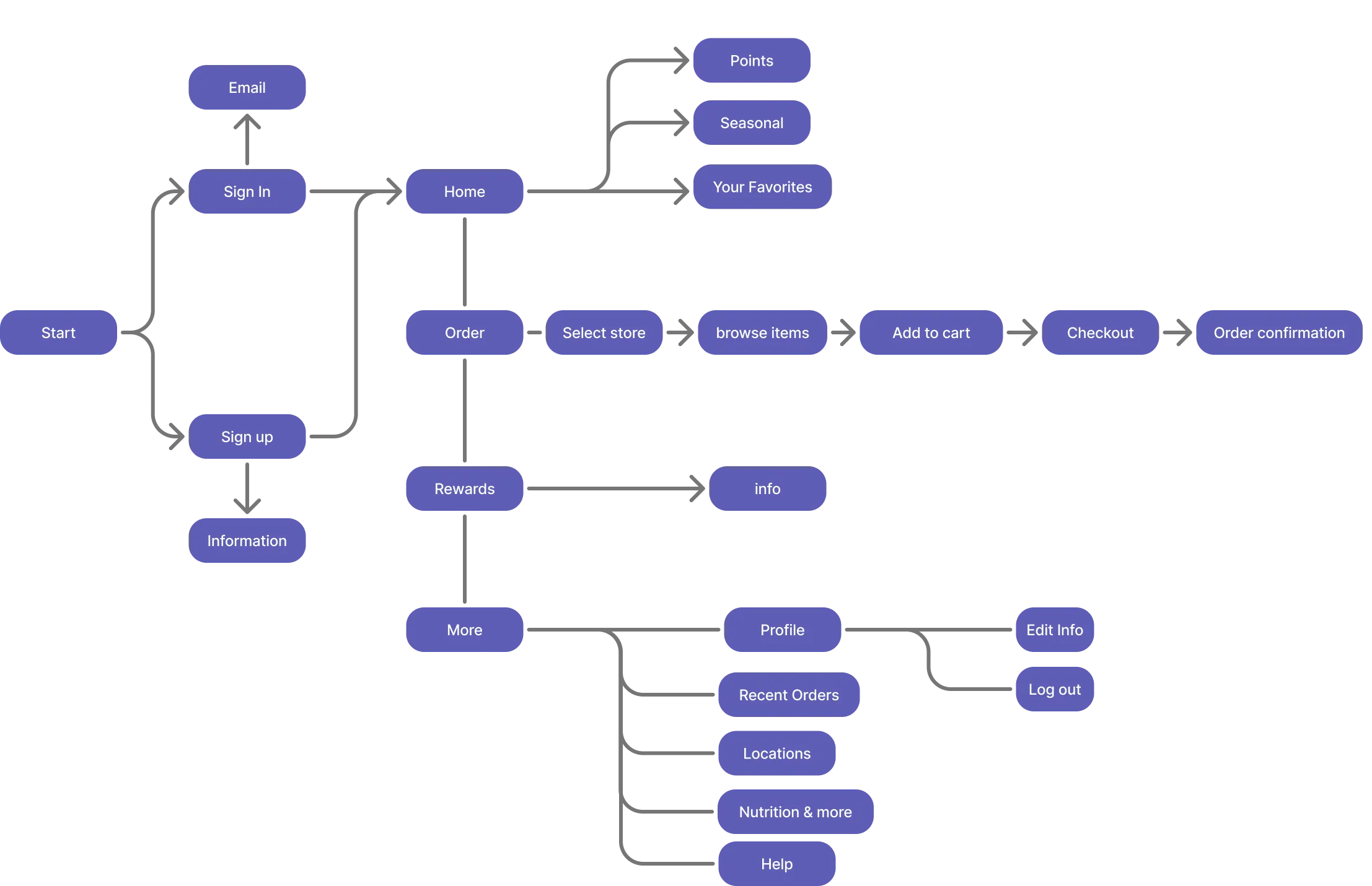
User Flow

From authentication to order confirmation to reduce friction, simplify decision-making, and ensure users can complete their order in a fast and intuitive way.

User Flow Sitemap

Click to expand user flow.

High Fidelity

Start Valentines screen

The experience begins with seasonal treats and holiday-inspired promotions to set a joyful tone.

Before

Create profile before

After

Create profile after

Before

Home before

After

Home after

Before

Menu before

After

Menu after
Impact

Results

By introducing an UX design process, the solution aligns with the 60% of users who browse on mobile and the growing majority who prefer digital ordering. The new system reduces friction, increases accessibility, and supports personalization; turning a previously limiting experience into a competitive opportunity.

Pickup screen Menu ready screen Set time screen My screen Payment screen Confirmation screen
× Enlarged view